2021广西防城港加强疫情防控通知
〖壹〗 、近日,国内疫情再度爆发 ,各地疫情形势严峻,广西防城港也受到疫情影响。为响应国家防疫政策,保护广大市民游客身心健康 ,实施外防输入、内防反弹等常态化措施,防城港将加强疫情防控工作 。

〖贰〗、广西防城港市通过多部门协作 、全流程管控和精准检疫措施,加强口岸疫情防控以严守“国门关” ,有效防范境外疫情输入风险,同时逐步恢复口岸通关保障经济活动。
〖叁〗、021年12月6日以来有广西防城港市东兴市旅居史的来(返)宁人员,需立即向所在社区(村)、工作单位或所住酒店报备。具体说明如下:报备对象:2021年12月6日起自广西防城港市东兴市抵宁的人员 ,无论是否途经中高风险地区,均需主动报备 。
〖肆〗 、关闭景区公告12月21日,广西防城港市东兴市文化广电体育和旅游局发布通知称,根据当前东兴市疫情防控形势 ,为防止疫情进一步扩散,经研究,决定自2021年12月21日起 ,关闭东兴市所有景区景点、农家乐、娱乐场所 、网吧、影院、文化体育场馆,复工复产时间另行通知。
〖伍〗、但是国内最近的疫情都是国外流入的,因此并不需要隔离了!最新公告如下:2021年1月28日春运开始3月8日截止 ,返乡返工人员需持7天内有效新冠病毒核酸检测阴性结果,实行14天居家健康监测,期间不聚集 、不流动 ,每7天开展一次核酸检测。

2021广西东兴市受疫情影响关闭所有景区景点暂停交通运输客货运服务_百...
是的,2021年广西东兴市受疫情影响关闭了所有景区景点,并暂停了交通运输客货运服务 。具体情况如下:景区景点关闭:时间:自2021年12月21日起。范围:关闭全市所有景区景点、农家乐、娱乐场所 、网吧、影院、文化体育场馆。目的:为防止疫情进一步扩散 。复工复产时间:待疫情防控形势另行通知。
景区景点关闭通知 东兴市文化广电体育局发布通知 ,鉴于当前疫情防控形势,为防止疫情扩散,自2021年12月21日起,东兴市将关闭所有景区 、农家乐、娱乐场所、网吧 、电影院及文体活动场所。具体重新开放时间将视疫情防控情况而定。请各相关文旅企业积极配合 ,确保人员安全,并及时疏散游客和市民 。
东兴市文化广电体育和旅游局发布通知,鉴于疫情防控需要 ,自2021年12月21日起,全市范围内的景区景点、农家乐、娱乐场所 、网吧、影院及文化体育场馆将暂时关闭。具体的重新开放时间将根据疫情防控形势另行通知。各相关文旅企业需严格遵守防疫规定,确保人员安全 。
东兴市文化广电体育旅游局2021年12月21日暂停交通运输客货运服务通告东兴市交通局关于暂停市内客货运输服务的通知为做好新型冠状病毒肺炎疫情防控工作 ,保障人民群众身体健康和生命安全,经东兴市新型冠状病毒肺炎疫情防控领导小组指挥部同意,决定暂停全市交通客货运服务。
受疫情影响广西东兴市实施全员居家隔离
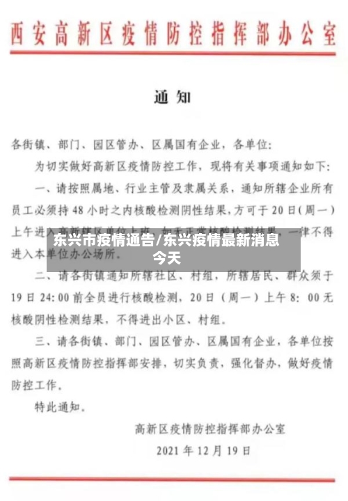
〖壹〗、月22日010-10时10分 ,为切实维护全市广大人民群众的生命安全和健康,有效阻断疫情扩散,东兴市新冠肺炎疫情防控指挥部决定对东兴市所有从业人员采取居家隔离控制措施。具体通知如下:一是自2021年12月22日8时起 ,在东兴市实施入户隔离管理,发布时间视疫情情况另行公告 。
〖贰〗、全员居家隔离公告12月22日,为切实维护全市广大人民群众生命安全和身体健康,有效阻断疫情传播 ,经东兴市新冠肺炎疫情防控指挥部研究决定,对东兴市采取全员居家隔离管控措施,具体通告如下:从2021年12月22日8时起 ,对东兴市实行居家隔离管理,解除时间视疫情另行通告。
〖叁〗 、广西防城港东兴市封控51天后仍日增136例无症状感染者,这座边陲小城的疫情防控形势严峻 ,需持续关注。地理位置与封控背景东兴市位于广西最南端,与越南芒街市仅一河之隔,边境贸易和旅游业是当地主要经济支柱 。
〖肆〗、东兴市因疫情封控主要发生在2022年。2022年2月24日 ,东兴市在新冠病毒检测中发现阳性人员,这一发现迅速触发了当地疫情防控的紧急响应机制。为有效遏制疫情扩散,东兴市于2月25日果断采取全员居家隔离措施 ,标志着该市正式进入封控状态 。
〖伍〗、自2021年12月22日8时起,对东兴市全市实行居家隔离管理。截至12月22日20时,东兴市新增4例新冠肺炎本土确诊病例。已通过东兴口岸入境预约平台成功预约的人员,如已前往(到达)越南芒街市 ,需遵守芒街市疫情防控安排,可选取入住芒街市隔离酒店,待恢复东兴口岸正常通关后按预约顺序安排入境。
〖陆〗 、报备对象:2021年12月6日起自广西防城港市东兴市抵宁的人员 ,无论是否途经中高风险地区,均需主动报备 。若存在中高风险地区旅居史、与阳性感染者轨迹交叉、健康码异常(红码/黄码)等情况,需同步配合落实隔离管控 、核酸检测及健康监测措施。
本文来自作者[rztrade]投稿,不代表温岭网立场,如若转载,请注明出处:https://www.rztrade.cn/wenling/39101.html
评论列表(4条)
我是温岭网的签约作者“rztrade”!
希望本篇文章《东兴市疫情通告/东兴疫情最新消息今天》能对你有所帮助!
本站[温岭网]内容主要涵盖:温岭网,生活百科,小常识,生活小窍门,百科大全,经验网,游戏攻略,新游上市,游戏信息,端游技巧,角色特征,游戏资讯,游戏测试,页游H5,手游攻略,游戏测试,大学志愿,娱乐资讯,新闻八卦,科技生活,校园墙报
本文概览:2021广西防城港加强疫情防控通知〖壹〗、近日,国内疫情再度爆发,各地疫情形势严峻,广西防城港...