轨迹公布!大庆市在排查密接者是发现2例无症状感染者!
〖壹〗、时50分:自驾车前往721职业学院北校区办公楼。12时10分:驾车到让胡路区西苑街报废库。17时30分:驾车回到东风新村2 - 7号楼 。8月18日:5时49分:自驾车前往唯美康城装货。6时46分:驾车前往安达市凤凰城小区。8时41分:在新村2 - 7号楼下流动售货车买豆腐 。9时52分:驾车回到新村2 - 7号楼。

〖贰〗、022年7月19日,宿州市埇桥区在区域核酸检测中发现2名初筛阳性人员 ,判定为无症状感染者,已划定高 、中、低风险区,并公布其活动轨迹。无症状感染者活动轨迹无症状感染者17月12日-16日:每天5:00-6:30在铁路公园;19:00-20:00在铁路社区居委会南门广场 。7月16日:8:35-9:26在汴河街道梅庵街。

〖叁〗、时至21时与个案5在家中看电视 ,均未佩戴口罩。其他说明:2例无症状感染者均于2月1日17时30分在已管控的密接人员筛查中初筛阳性,2月2日经复采复检确认阳性,近来已转运至定点医院隔离观察 。温馨提示:可通过微信搜索公众号“广州本地宝” ,关注后回复“罗定疫情 ”获取最新情况及病例轨迹更新。

〖肆〗 、感染者关系与发现过程2例无症状感染者为母女关系。2月15日凌晨,无锡市锡山区针对外市一例阳性病例的密切接触者及其家人主动开展流调处置,通过追踪排查锁定该密接人员 。15日下午 ,经区疾控中心初筛和市疾控中心复核,母女二人核酸检测结果均为阳性。
〖伍〗、无锡、南通发现苏州关联病例:无锡一女子曾到苏州工业园区,与母亲2人感染;南通一男子从苏州自驾返回后查出阳性 ,活动轨迹涉及小学 、培训中心。成都新增本土确诊5例:2月21日,成都新增本土确诊病例5例,其中3例为无症状感染者转确诊,2例为密接排查发现;新增本土无症状感染者2例。
〖陆〗、月13日0-24时 ,西安市新增1例本土确诊病例(轻型)和2例本土无症状感染者,无新增境外输入病例 。
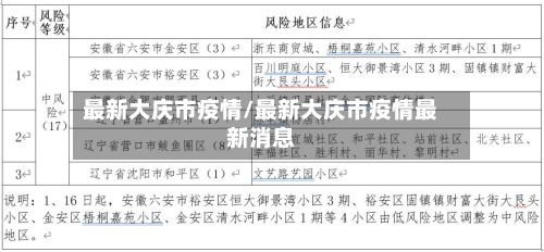
广东提醒有南平鞍山本溪等6地旅居史来返粤人员立即报备
广东提醒有南平、鞍山 、本溪等6地旅居史的来(返)粤人员需立即向所在社区报备,并配合当地疫情防控措施。
广东疾控提醒12月6日以来有广西防城港市东兴市旅居史、12月12日以来有黑龙江黑河市旅居史的来(返)粤人员尽快向社区报备 ,配合做好核酸检测等防控措施。具体说明如下:广西防城港市东兴市情况:12月20日晚,东兴市在例行核酸检测中发现1例新冠肺炎本土阳性感染者 。
广东疾控具体提醒内容报备要求请10月19日以来有河南郑州新密市旅居史的来(返)粤人员特别是去过新密银基冰雪世界及冰雪世界酒店的人员尽快向社区报备。请10月22日以来有辽宁省大连市旅居史的来(返)粤人员尽快向社区报备。配合措施:配合当地做好核酸检测等疫情防控措施 。
黑龙江大庆市疾控中心主任被免职!被免职的原因是什么?
在这场疫情暴发后,王凤靖作为一名负责的负责人 ,对执行好了的防疫政策执行不力;萨尔图区李进波在侦查工作中表现欠佳,负主要责任;宋永才作为园区管委会负责人,对此农贸市场的疫情防控工作监督不力负主要责任;王喜宝作为区内的一名负责人 ,负责这一地区的规划和整治工作。
大庆市疾控中心主任等多人被免。2022年9月5日,中共大庆市委组织部通告疫情防控失职失责,包括市疾控中心担任的多名领导干部被免职事情发生之后 ,在网络上引发网友关注 。多个领导在上级部门对南明区疫情防控工作开展实地督查过程中,情况不清、底数不明,一问三不知。
免职的原因:过错因素:被免职人员可能因工作失误 、违反规定等原因被建议免职。能力因素:如被免职人员无法胜任当前职务,上级可能会考虑对其进行免职处理 。免职的性质:非惩罚性:免职处理并不等同于惩罚 ,有时可能是为了将人员调离到更适合的职位或更高的职位任职。
免职原因:上述8名干部被免职的原因都是“因新冠疫情防控工作落实不到位”。相关背景座谈会强调:在拉萨发布问责通报之前,西藏自治区党委书记王君正刚刚召开了会议。8月12日下午,王君正在拉萨与国务院联防联控机制综合组西藏工作组组长、国家卫生健康委副主任于学军一行座谈 。

本文来自作者[rztrade]投稿,不代表温岭网立场,如若转载,请注明出处:https://www.rztrade.cn/wenling/38793.html
评论列表(4条)
我是温岭网的签约作者“rztrade”!
希望本篇文章《最新大庆市疫情/最新大庆市疫情最新消息》能对你有所帮助!
本站[温岭网]内容主要涵盖:温岭网,生活百科,小常识,生活小窍门,百科大全,经验网,游戏攻略,新游上市,游戏信息,端游技巧,角色特征,游戏资讯,游戏测试,页游H5,手游攻略,游戏测试,大学志愿,娱乐资讯,新闻八卦,科技生活,校园墙报
本文概览:轨迹公布!大庆市在排查密接者是发现2例无症状感染者!〖壹〗、时50分:自驾车前往721职业学院北校区办公楼。12时...