“舒兰传染链 ”再扩大:累计确诊29人,1人曾在7处做保洁
截至5月14日24时,“舒兰传染链”累计确诊29人 ,其中吉林省吉林市26人(舒兰市16人、丰满区9人 、船营区1人),辽宁省沈阳市3人(均为同一单位员工),另有超8000人被隔离观察 。 具体信息如下:新增病例情况5月14日0-24时 ,吉林省新增本地确诊病例4例,其中1例由疑似病例转为确诊病例。

自5月7日舒兰市首例本地确诊病例通报以来,截至5月13日8时 ,吉林市累计报告本地确诊病例21例,其中舒兰市确诊病例14例、丰满区确诊病例7例;累计报告本地确诊病例的密切接触者367人,均在指定地点进行隔离医学观察。如此严峻的疫情形势 ,促使吉林市采取全面封闭管理的措施来应对 。


这里全面进入战时状态!钟南山:现在是非常困难的时候
吉林省舒兰市因聚集性疫情宣布全面进入战时状态,钟南山指出当前处于疫情防控与复工复产的艰难阶段。以下是详细情况:舒兰市疫情暴发与战时状态启动疫情暴发:5月9日0时至24时,舒兰市新增11例本地新冠肺炎确诊病例;10日0时至24时,吉林市再新增3例本地确诊病例 ,均为舒兰市确诊病例密切接触者。

今年能否回家过年取决于当地疫情防控形势与个人防护措施,近来多地疫情形势严峻,需谨慎规划行程并严格遵守防疫要求 。当前国内疫情形势河北省疫情扩散迅速 ,5天内新增245例确诊病例,多地宣布进入战时状态。
分秒必争推进科研攻关;交管运输部门进入“战时状态”,开辟绿色通道保障重点物资运输……与方方面面的一线工作者一样 ,广电工作者也进入“战时状态 ”,把镜头对准战疫最前线,对准不畏挑战迎难而上的 故事 和瞬间 ,为打赢这场没有硝烟的“人民战‘疫’”,记录精神、传递信心。
疫情再升级丨吉林市全面实行封闭管理,副省长坐镇舒兰指挥抗疫
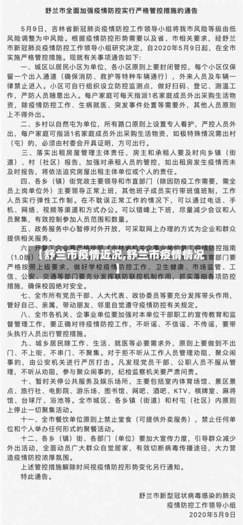
吉林市针对疫情升级采取全面封闭管理 、提级管控等多项措施,吉林省副省长安立佳坐镇舒兰指挥抗疫 ,全力遏制疫情蔓延扩散 。全面实行封闭管理 吉林市副市长盖东平介绍,针对当前疫情形势,吉林市加大全市社会面管控力度。城区以居民小区为单位,乡村以自然屯为单位 ,全面实行封闭管理,严格防止人员随意出入。
扁平化管理方式下,住宅小区指挥长可以直通区防治总指挥部 ,管理决策传动链条减少,人力资源、人力物力、资金被充足机构起来,行动高效率进一步提高。
本文来自作者[rztrade]投稿,不代表温岭网立场,如若转载,请注明出处:https://www.rztrade.cn/wenling/38003.html
评论列表(4条)
我是温岭网的签约作者“rztrade”!
希望本篇文章《【舒兰市疫情近况,舒兰市疫情情况】》能对你有所帮助!
本站[温岭网]内容主要涵盖:温岭网,生活百科,小常识,生活小窍门,百科大全,经验网,游戏攻略,新游上市,游戏信息,端游技巧,角色特征,游戏资讯,游戏测试,页游H5,手游攻略,游戏测试,大学志愿,娱乐资讯,新闻八卦,科技生活,校园墙报
本文概览:“舒兰传染链”再扩大:累计确诊29人,1人曾在7处做保洁截至5月14日24时,“舒兰传染链”累计确诊29...